Call Subtask
Donor Management Center (DMC)
/
Classes
/
Tracebility
/
Call Subtask
Project:
24H Notification Sender
Call Subtask
Call Task
Call Task Updater
DMC Group Message
DMC User
Donor
Last Donors Collection
Message Subtask
Missed Call
Note
Operational Subtask
Privacy Requirement
Target Donors Group
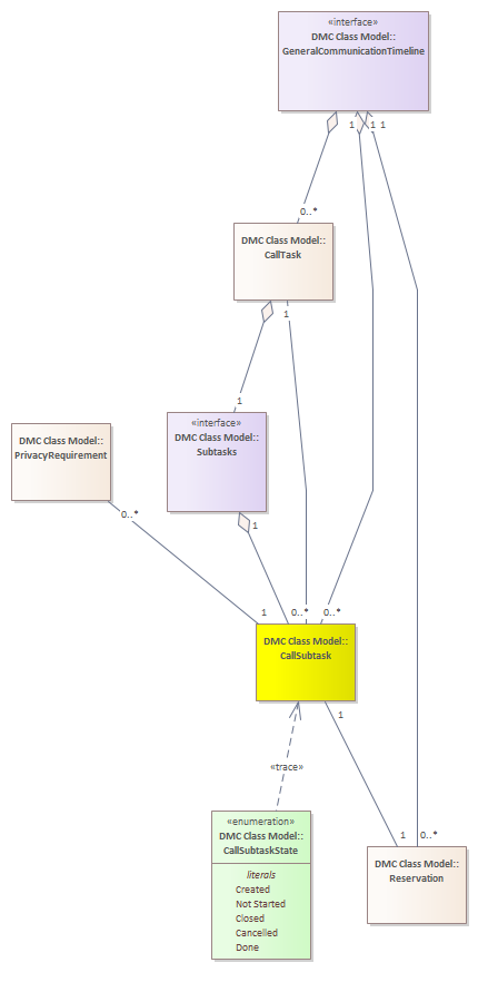
Call Subtask : Class diagram
Created:
26.11.2023 9:27:14
Modified:
26.11.2023 10:10:04
Project:
Author:
jaros
Version:
1.0
Advanced:
ID:
{33CD48F8-35AD-4b15-A4F0-7542F285BCF9}