Target Donors Group
Donor Management Center (DMC)
/
Classes
/
Tracebility
/
Target Donors Group
Project:
24H Notification Sender
Call Subtask
Call Task
Call Task Updater
DMC Group Message
DMC User
Donor
Last Donors Collection
Message Subtask
Missed Call
Note
Operational Subtask
Privacy Requirement
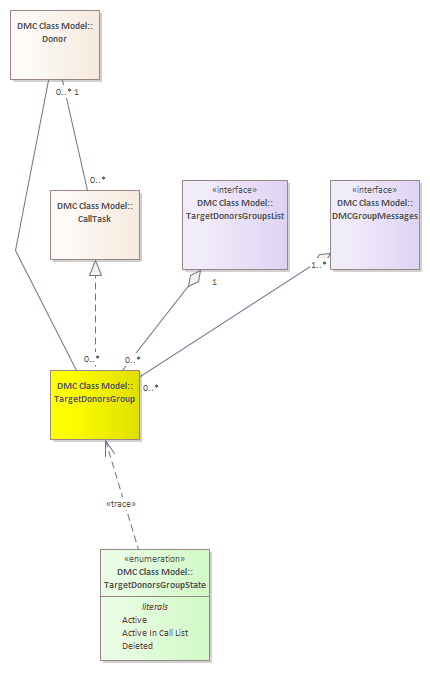
Target Donors Group
Target Donors Group : Class diagram
Created:
26.11.2023 10:00:17
Modified:
26.11.2023 10:11:55
Project:
Author:
jaros
Version:
1.0
Advanced:
ID:
{31B24F80-CD7D-4c8f-BDD8-C9B9AAC2537C}